作为四川省倾力打造的官方政务服务移动端应用,天府通办app下载免费版不仅能让广大用户随时随地查阅各类办事指南及企业相关业务,还支持实时跟踪审批进度,一站式畅享一网通办带来的便捷高效体验。更值得一提的是,天府通办app下载免费版已经全面与国家政务服务平台实现对接互通。与此同时,平台还通过反向链接与接口推送的创新模式,赋能地方各级部门网站直接调用平台丰富资源,真正达成政务服务资源的共建共享,从而显著提升政府整体服务效能与水平。
1、下载安装运行天府通办官方版APP,点击“我的”进入登录页面。

2、认证登录后,点击“我的证照”菜单栏中的“全部”字样,进入“电子证照”页面。

3、点击“添加证照”在“个人证照”菜单栏下拉选项中选择“无犯罪记录证明”点击“添加”。

(也可以根据名称或按部门查找)

4、添加完成后返回电子证照页面,此时“无犯罪记录证明”添加成功,选择此证明,进入密码设置页面。根据提示输入设置亮证密码、输入手机验证码。

5、密码设置完成后,需进行实人认证,若已完成实人认证的直接进入申请须知页面,点击“阅读并同意”。

6、在“申请查询表”页面,申请人基本信息将自动引入,确认基本信息无误后选择“申请用途”、查询时间范围。(若系统判断申请人在一年内申请次数大于3次,则应上传相关证明材料。)
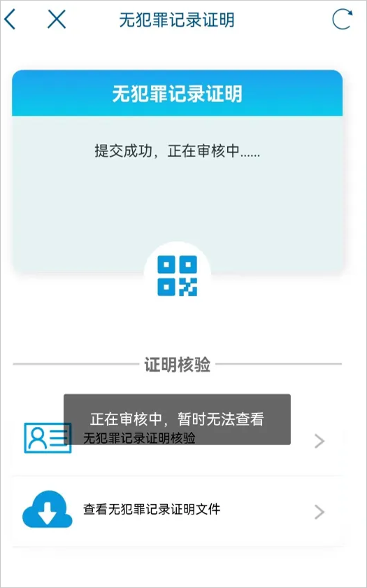
7、提交完成后,系统提示“提交成功,正在审核中……”(正在申请中的证明二维码暂时不可点击)

8、若申请人不满足线上办理条件,则会提示“申请人不满足线上办理条件,请线下进行办理。”(只要你没什么问题,都能线上办理)
9、若申请人满足线上办理条件,申请成功后则可进行亮证,可点击二维码,输入亮证密码后进行亮证。

同时,可以查看无犯罪记录证明文件电子版

10、核验,点击“无犯罪记录证明”进入证明核验页面,选择“无犯罪记录证明”栏目扫亮码,扫描生成的“无犯罪记录证明”二维码,可进行核验。

1、同名查询,使用同名查询功能可以将自己想要查询的名字来查询相关信息;
2、向相关单位部门提建议,在投诉建议中心能使用我要建议功能提出建议;
3、通过各种分类来查找服务,能在政务服务中心使用不同分类查找自己需要的办件服务;
4、健康申报功能,通过健康申报功能可以将需要申报的健康信息申请报备;
5、查询疫情密切接触者,支持点击密切接触者查询功能来查询密切接触者;
6、驾驶员记分查询,点击驾驶员记分查询功能就能快速查询驾驶员的记分情况;
1、成都旅游信息
要去成都旅行的人可以在此查看信息制作旅游攻略
2、在线购物商城
在此可以选购喜欢的、需要的商品下单付款
3、便捷出行服务
不管是 地铁 出行还是 公交 出行都能提供便捷的服务
4、企业信息查询
在此可以查询关心的企业的黄页信息
5、便捷支付方式
可以使用天府通支付购物的费用、乘车的费用等
6、本地商圈服务
在此可以查看优选的店长、商家与热销商品信息
v5.1.2版本
优化客户端基础功能。